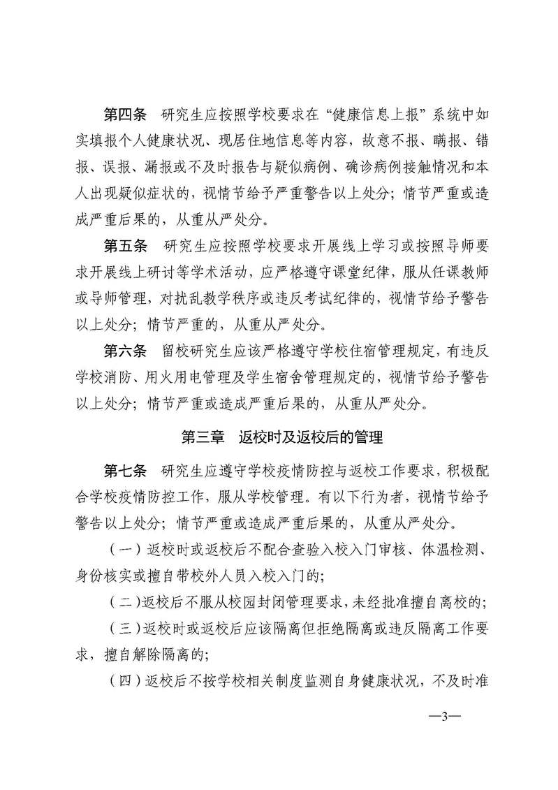
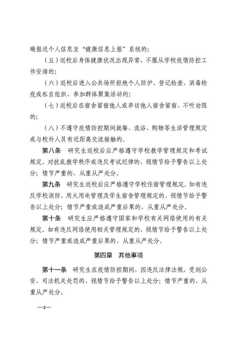
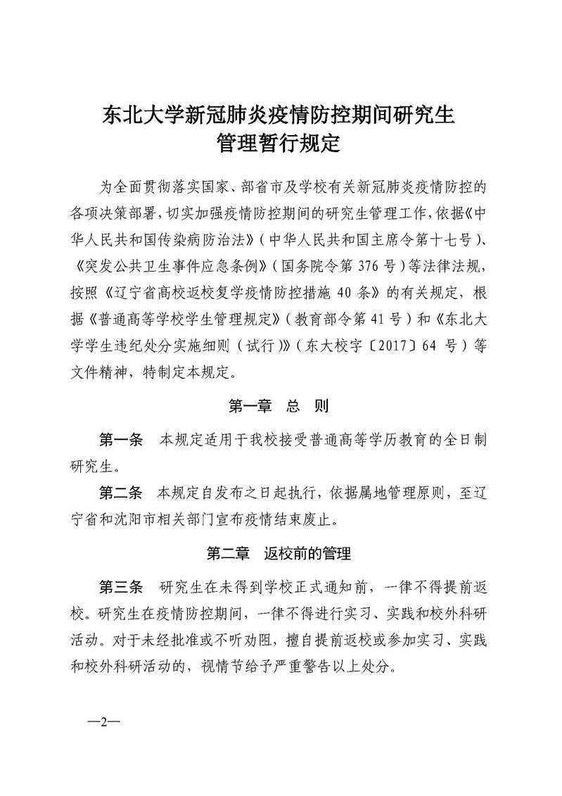
十大买球官方网站
联系我们
English Version
首页
首页
学院概况
学院简介
管理团队
学院文化
发展历程
师资队伍
师资概况
专职教师
兼职教师
机关队伍
本科生培养
专业介绍
通知公告
教学成果
研究生培养
研究生招生
导师信息
教学培养
科学研究
研究机构
科研方向与成果
学术天地
党群工作
组织建设
支部风采
工会活动
国际交流
国际交流
学生工作
通知公告
新闻视角
规章制度
榜样引领
双创基地
双创新闻
双创成果
双创团队
校友工作
学生工作
通知公告
新闻视角
规章制度
安全教育
学生资助
评奖评优
队伍建设
榜样引领
联系我们
电话:
024-83656512
通讯地址:
辽宁省沈阳市浑南区创新路195号买球赛十大平台浑南校区十大买球官方网站H019信箱
您现在所在的位置:
首页
学生工作
规章制度
安全教育
关于印发《买球赛十大平台新冠肺炎疫情防控期间研究生管理暂行规定》的通知
友情链接:
买球赛十大平台
2015-2016 十大买球官方网站 - 买球赛十大平台 版权所有
东大机器人 官方微信